博山区人民政府
博山区水利局
首页
政务公开
政府信息公开
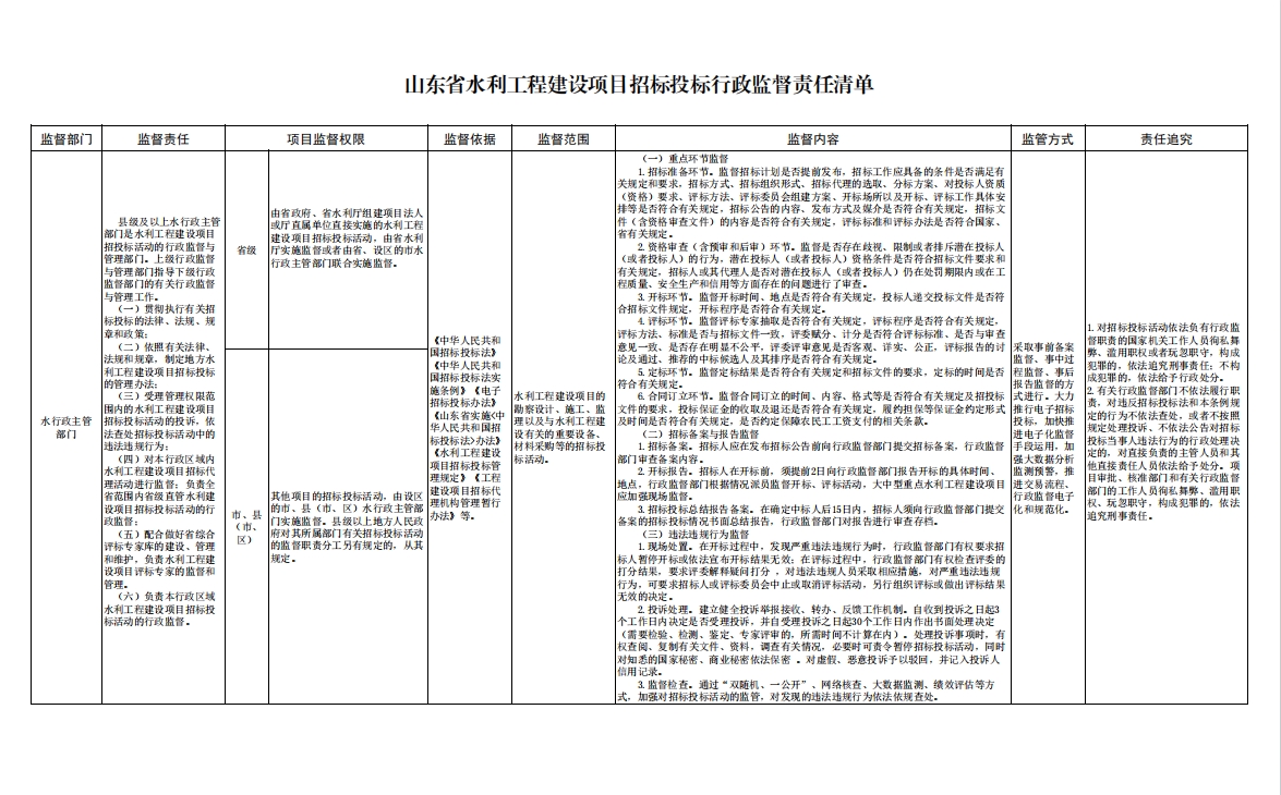
招标投标行政监督责任清单
标题:
山东省水利工程建设项目招标投标行政监督责任清单
索引号:
113703040042181462/2025-5559134
文号:
发文日期:
2025-12-26
发布机构:
博山区水利局
山东省水利工程建设项目招标投标行政监督责任清单
发布日期:2025-12-26
字号:
大
中
小
|
打印
分享:
扫码使用手机浏览本页内容